Nebraska Attorney General (AG) Mike Hilgers has filed a lawsuit against Swiss billionaire Hansjörg Wyss and a network of six nonprofit entities, alleging they funneled foreign money into Nebraska ballot campaigns in violation of state law.
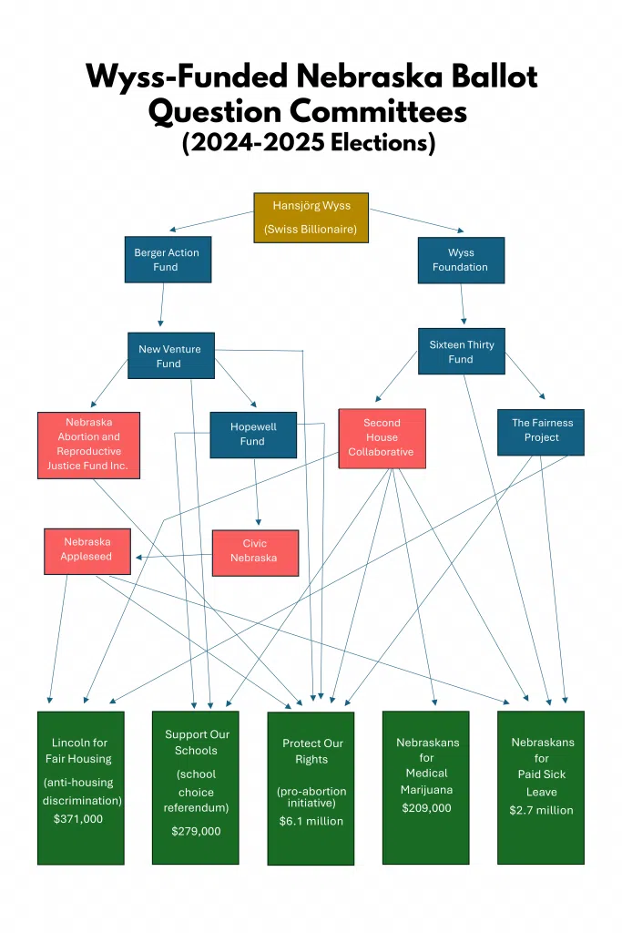
Filed this week in Madison County District Court, the suit claims Wyss and a series of nonprofits—including the Wyss Foundation, Berger Action Fund, New Venture Fund, Sixteen Thirty Fund, and others—made indirect contributions to several Nebraska ballot committees through local groups such as Nebraska Appleseed, Civic Nebraska, and the Nebraska Abortion and Reproductive Justice Fund.
Hilgers said those funds ultimately supported campaigns for Raise the Wage Nebraska, Nebraskans for Paid Sick Leave, Nebraskans for Medical Marijuana, Protect Our Rights, Support Our Schools, and Lincoln for Fair Housing.
Since 2022, Hilgers claims these ballot efforts together received nearly $10 million. “This billionaire and his dark-money allies have flaunted the law, and we filed suit to put a stop to it,” Hilgers said.
Hilgers said LB 843, passed by state lawmakers in 2021 while he served as Speaker of the Legislature, makes it illegal for any foreign national, directly or indirectly, to fund ballot question committees. The AG said the bill was modeled after similar statutes in Kansas and Ohio, where courts have already upheld the prohibitions against legal challenge.
Hilgers is asking the court for an injunction to stop Wyss from making future contributions to Nebraska ballot question committees.
Following Hilgers’ announcement, spokespeople for organizations involved reached out to the KLIN Newsroom to reject the allegations.
“These allegations are false. We are confident the facts will demonstrate that the Wyss Foundation and Berger Action Fund have always complied with the law,” said a spokesperson for the Wyss Foundation and Berger Action Fund.
“New Venture Fund’s charitable work is nonpartisan and fully compliant with the law. Any claims to the contrary are simply untrue,” said a NVF spokesperson.
“This is a baseless, politically motivated lawsuit. Sixteen Thirty Fund fully complies with all laws and regulations governing social welfare organizations in Nebraska, and we’re proud to have supported local organizers who fought to secure paid leave, fair housing, and reproductive freedom for Nebraskans,” wrote another for STF.
During Wednesday’s press conference, Hilgers told reporters his office began investigating the funding network last year after noticing large, opaque donations tied to national political nonprofits.
“We’ve been able to trace money from Mr. Wyss to Nebraska ballot initiatives through 990 filings and other public records,” he said. “It’s a complicated web, but every arrow we’ve shown on the chart is backed by documentation.”
Hilgers said the state did not have to prove a direct “dollar-for-dollar” transfer to establish a violation under the law, because indirect contributions are also prohibited.
Asked how the case differs from other forms of political giving, Hilgers clarified that so-called “dark money” is not itself illegal — only when it originates from a foreign source and reaches a Nebraska ballot committee.
The lawsuit was filed in Madison County, not Lancaster County, as part of what Hilgers called a deliberate effort to spread out major state cases.
Reporters pressed Hilgers on whether his office had investigated similar funding for republican/conservative campaigns.
“We’ve seen no evidence of that,” he said. “The statute has no ideological carve-out. So just because it comes from a conservative source or for a conservative ballot petition, there’s no exception under the statute. If there is evidence or someone has evidence, I’d encourage them to bring it forward… My job is to enforce the law, no matter who it is or for what purpose.”
He emphasized that the lawsuit does not name local nonprofits such as Nebraska Appleseed or Civic Nebraska as defendants, adding that his office’s focus is on the upstream flow of foreign funds.
Hilgers said the suit is civil, not criminal, but warned that failure to comply with a future injunction could lead to criminal consequences. His office is not seeking monetary damages or penalties, only a court order to prevent future violations.
Hilgers’ full complaint is available below.






